Home
About Us
Constitution
Contact
Joint Coordinating Board (JCB)
Location
Mission
Organization
Organization Chart
Staff
Tenure Track Unit
Negotiations 2025
2019 CBA
Memorandum Of Understanding (MOUs)
2023 MOU (Modifying the 2019 CBA)
Chronic Condition Management MOU
Faculty Programs Affected By Restructuring MOU
High Deductible Health Plan MOU
Shared Chairs and Directors MOU
Specialty Rx MOU
Workload Equivalency (WLE) Banking MOU
Committee Preference Form
Council
Executive Committee
Governing Document
Know Your Rights! Flyers
Organization Chart
Full-Time Non-Tenure Track Unit
2020 CBA
Council
Executive Committee
Governing Document
Know Your Rights! Flyers
Memorandum Of Understanding (MOUs)
2023 MOU (Modifying the 2020 CBA)
Chronic Condition Management MOU
Faculty Programs Affected By Restructuring MOU
High Deductible Health Plan MOU
Shared Chairs and Directors MOU
Specialty Rx MOU
Organization Chart
Membership
Dues Deduction
Membership Form
Resources
Critical Safety & Rights Information
Distinguished Service Award
DSA Nomination Form
External Resources
News
Resources for International Faculty
Taking Legislative Action
Textbook Savings Advice
Travel/Expense Forms
Donate
You are here:
Home
Full-Time Non-Tenure Track Unit
Organization Chart
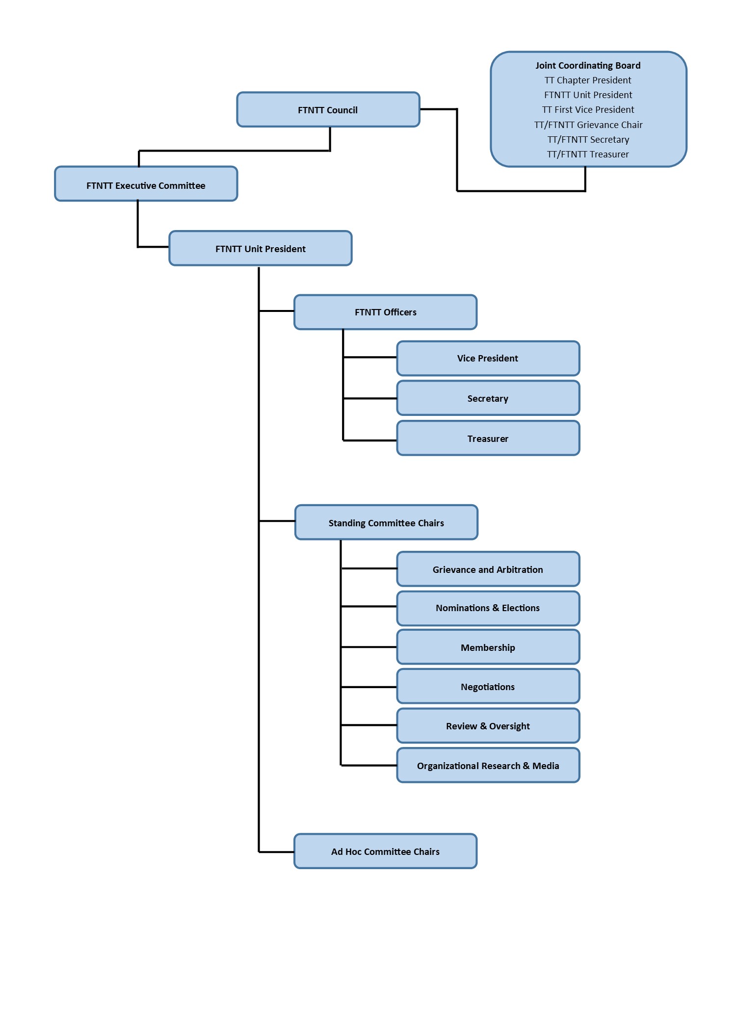
Full-Time Non-Tenure Track Unit Organization Chart